|
细胞内肽N-豆蔻酰化诱导癌细胞铁死亡,且无获得性耐药时间:2025-11-7 作者:X-MOL【转载】 N-豆蔻酰化(N-myristoylation)是一种常见的蛋白质脂化修饰过程,但其在原位肽脂化中的应用尚未得到探索。近日,美国布兰戴斯大学(Brandeis University)的Bing Xu(点击查看介绍)团队研究报道了细胞内肽的N-豆蔻酰化在强效抑制癌细胞中的作用。该团队设计了自组装D-肽Gbb-NBD (1),由N端甘氨酸、D-二联苯丙氨酸骨架及C端硝基苯并呋喃(NBD)组成。该肽可在水溶液中自组装形成纳米球,并对癌细胞表现出显著的细胞毒性(GI50 = 500 nM),而对神经细胞几乎无毒。活细胞成像显示,化合物1可以穿过细胞膜,定位于内质网、高尔基体及线粒体等内膜系统细胞器。NMT抑制实验、细胞裂解液LC-MS分析及点击化学均证实了1的N-豆蔻酰化。功能研究进一步表明,阻断NMT活性或修饰N端均会显著降低其细胞毒性,确立了N-豆蔻酰化对其活性的关键作用。机制研究中,免疫印迹、脂质组学分析及抑制剂毒性实验共同显示豆蔻酰化的1可扰乱脂质代谢并诱导铁死亡(ferroptosis),且未出现获得性耐药。相比之下,预脂化的1表现出较差的细胞摄取能力和较弱的细胞杀伤,凸显了细胞内原位脂化对化合物进入细胞和发挥功能的重要性。综上所述,本研究解释了短肽的细胞内N-豆蔻酰化作为一种诱导铁死亡的新策略,并突出了其在开发膜靶向超分子治疗剂方面的潜力。
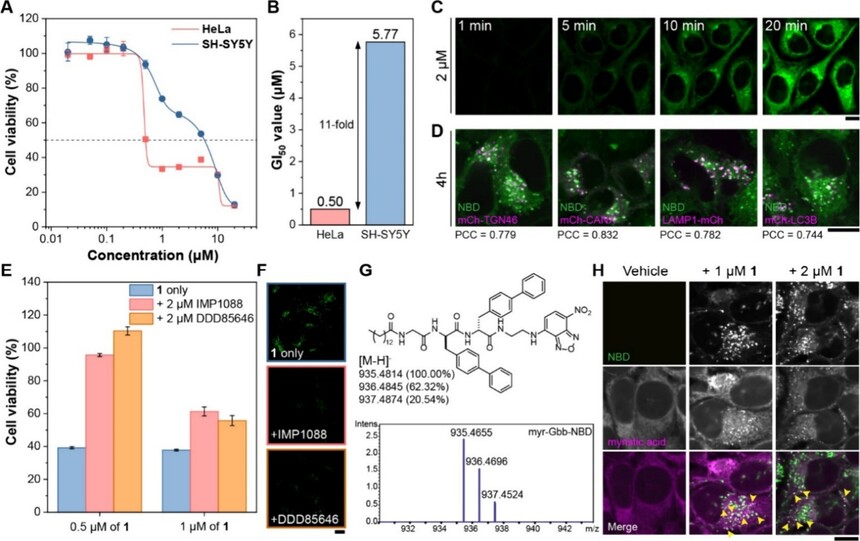
图1. 细胞内肽1的N-豆蔻酰化增强膜亲和性并诱导癌细胞铁死亡。 短肽1在水溶液中可自组装形成纳米球,并对N-豆蔻酰转移酶(NMT)高表达的HeLa细胞展现出高毒性(GI50 = 500 nM)。其细胞存活率-浓度曲线呈现双相剂量响应,揭示了豆蔻酰化对其毒性增强的作用。活细胞成像显示,1可以快速被癌细胞摄取,荧光共定位分析显示4小时后1主要分布在细胞内膜细胞器。多种实验(NMT抑制剂处理、细胞裂解液LC-MS分析、点击化学标记)均验证了其在细胞内的N-豆蔻酰化过程。
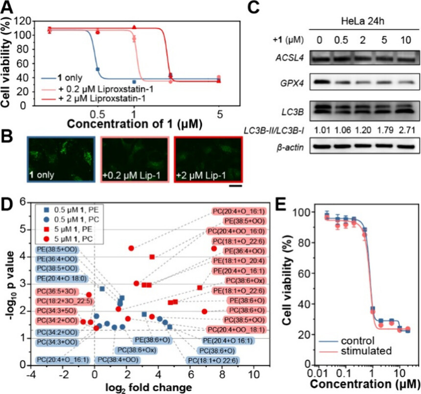
图2. 短肽1可快速进入细胞并在N-豆蔻酰化后强效杀伤癌细胞。 铁死亡抑制剂实验及蛋白免疫印迹结果表明,豆蔻酰化后的1通过扰乱脂质代谢诱导铁死亡。脂质组学进一步揭示其显著影响了细胞脂质平衡,而这种以短肽脂化诱导铁死亡的方式并未产生耐药性。
图3. 豆蔻酰化的1扰乱脂质代谢并诱导铁死亡。 总体而言,该研究提出了利用细胞内源性脂化机制驱动短肽自组装的全新策略。研究结果提示,脂化驱动的自组装不仅可为膜靶向治疗提供新思路,也为研究膜动力学和设计功能化外泌体提供多功能平台,展现出重要的生物医学应用潜力。文章的第一作者是布兰戴斯大学的博士生张秋馨。 Intracellular Peptide N-Myristoylation for Cancer Cell Ferroptosis without Acquired Resistance Qiuxin Zhang, Weiyi Tan, Isabela Ashton-Rickardt, William Lau, Linrui Zou, Bing Xu* J. Am. Chem. Soc. 2025, DOI: 10.1021/jacs.5c15621 转载链接:https://www.x-mol.com/news/935010 如有侵权请联系我们,我们将会删除。 优南推荐产品
|


